vue-router-next 源码解析
正在加载今日诗词....2022-04-24
- vue-router 常见问题
- vue-router 路由模式
- vue-router 源码执行流程分析
- vue-router 初始化流程
- RouterLink 初始化流程
- RouterView 初始化流程
- vue-router 高级特性
- vue-router 源码收获
vue-router 常见问题
- history 和 hash 模式的区别是什么?(涉及 vue-router 路由模式和前端发布原理)
- Vue dev 模式下为什么不需要配置 history fallback?(涉及 webpack-dev-server 配置)
- 我们并没有定义 router-link 和 router-view,为什么代码里能直接使用?(涉及 vue-router 初始化流程和 Vue 插件)
- 浏览器中如何实现URL变化但页面不刷新?(涉及 vue-router history 模式核心实现原理)
- vue-router 如何实现路由匹配?(涉及 vue-router Matcher 实现原理)
- router-view 如何实现组件动态渲染?(涉及 Vue 动态组件)
vue-router 路由模式
hash和history模式,区别:
- 语法结构不同
- 部署方式不同
- SEO
vue-router 源码执行流程分析
vue-router 初始化流程

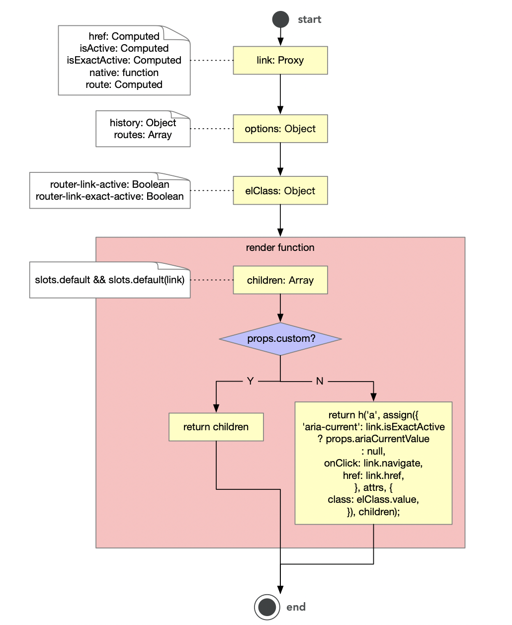
RouterLink 初始化流程

RouterView 初始化流程

navigate 流程

vue-router 高级特性
- 路由守卫
- 扩展RouterLink
- 导航故障
vue-router 源码收获
- 如何阻止浏览器刷新和关闭?
- 如何通过正则匹配整个单词?
- 如何判断浏览器环境?
- Vue3 watch 的 flush 属性 pre 和 post 区别是什么?
- Vue3 ref 和 shallowRef 的区别是什么?
其他
- nginx安装方法:http://nginx.org/en/download.html
Copyright © 2022 @filway