- FP(First Paint)
- FCP(First contentful paint)
- LCP(LargestContentfulPaint)
- FMP(First Meaningful Paint)
- DCL(DOMContentLoaded)
- L(load)
- PerformanceTiming
- 获取fp、fcp、fmp(PerformancePaintTiming)
- 获取更多性能指标:PerformanceObserver
前端性能监控平台架构

前端性能监控原理
https://developer.mozilla.org/zh-CN/docs/Web/API/Navigation_timing_API
Chrome Performance插件 
FP(First Paint)
First Paint, part of the Paint Timing API, is the time between navigation and when the browser renders the first pixels to the screen, rendering anything that is visually different from what was on the screen prior to navigation. It answers the question "Is it happening?" https://developer.mozilla.org/en-US/docs/Glossary/First_paint
FCP(First contentful paint)
First Contentful Paint (FCP) is when the browser renders the first bit of content from the DOM, providing the first feedback to the user that the page is actually loading. The question “Is it happening?” is “yes” when the first contentful paint completes. https://developer.mozilla.org/en-US/docs/Glossary/First_contentful_paint
LCP(LargestContentfulPaint)
The LargestContentfulPaint interface of the Largest Contentful Paint API provides details about the largest image or text paint before user input on a web page. The timing of this paint is a good heuristic for when the main page content is available during load. https://developer.mozilla.org/en-US/docs/Web/API/LargestContentfulPaint
FMP(First Meaningful Paint)
First Meaningful Paint (FMP) is the paint after which the biggest above-the-fold layout change has happened and web fonts have loaded. It is when the answer to “Is it useful?” becomes “yes”, upon first meaningful paint completion. https://developer.mozilla.org/en-US/docs/Glossary/first_meaningful_paint
DCL(DOMContentLoaded)
The DOMContentLoaded event fires when the initial HTML document has been completely loaded and parsed, without waiting for stylesheets, images, and subframes to finish loading. https://developer.mozilla.org/en-US/docs/Web/API/Window/DOMContentLoaded_event
L(load)
The load event is fired when the whole page has loaded, including all dependent resources such as stylesheets and images. This is in contrast to DOMContentLoaded, which is fired as soon as the page DOM has been loaded, without waiting for resources to finish loading. https://developer.mozilla.org/en-US/docs/Web/API/Window/load_event
前端名词解释:https://github.com/mdn/content/tree/main/files/en-us/glossary

前端性能采集
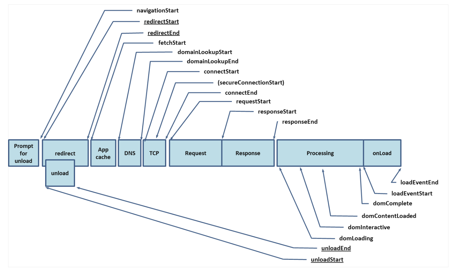
PerformanceTiming
window.addEventListener('load', e => {
// PerformanceTiming 毫秒
const timing = window.performance.timing;
const processingTiming = timing.domComplete - timing.domLoading;
const dnsTiming = timing.domainLookupStart - timing.domainLookupEnd;
console.log(processingTiming, dnsTiming);
// PerformanceNavigationTiming 纳秒
const perfEntries = window.performance.getEntries();
console.log(perfEntries);
});
获取fp、fcp、fmp(PerformancePaintTiming)
https://developer.mozilla.org/en-US/docs/Web/API/PerformancePaintTiming
// fp
const paint = window.performance.getEntriesByType('paint');
const fp = paint.find(e => e.name === 'first-paint').startTime;
const fcp = paint.find(e => e.name === 'first-contentful-paint').startTime;
console.log(fp, fcp);
获取更多性能指标:PerformanceObserver
https://developer.mozilla.org/en-US/docs/Web/API/PerformanceObserver
// PerformanceObserver
function observer_callback(list, observer) {
list.getEntries().forEach(e => {
console.log(e);
});
}
let observer = new PerformanceObserver(observer_callback);
observer.observe({ entryTypes: ['paint', 'resource', 'mark'] });
window.performance.mark('own');
Copyright © 2022 @filway